Instance Verification Kit (IVK)
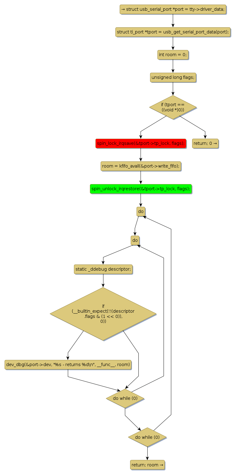
spin lock @ [18134+42+/linux-3.19-rc1/drivers/usb/serial/ti_usb_3410_5052.c]
Instance Signature: tp_lock
|
The Matching Pair Graph:
|
|
Function Name
|
Control Flow Graph (CFG)
|
Events Flow Graph (EFG)
|
Source Correspondence
|
|
ti_write_room
|
|
|
[17915+13+/linux-3.19-rc1/drivers/usb/serial/ti_usb_3410_5052.c]
|